메뉴 여닫기
환경 설정 메뉴 여닫기
개인 메뉴 여닫기
로그인하지 않음
만약 지금 편집한다면 당신의 IP 주소가 공개될 수 있습니다.
(내부 오류에서 넘어옴)
주의! 정말 극혐인 내용을 담고 있습니다.
이 문서는 정신적 또는 시각적 피해를 받을 수 있는 내용이 담겨 있습니다.
이러한 피해를 받지 않으려면 살포시 뒤로가기를 눌러 주십시오.
이를 무시하고 문서를 보아서 피해를 입더라도 디시위키는 일절 책임을 지지 않습니다.
이 문서에서 설명하는 대상은 애미애비가 처뒤졌습니다.
이게 아부지도 없는 게 까불어!!! 너희 아부진 돌아가셨어, 그것도 모르냐?
애미 애비 뒤진년아!
그지? 그녀석 양친이 없잖아?
주의! 이 문서에서 다루는 대상은 병신입니다.
그냥 개좆병신 그 자체입니다.
우리 모두의 죽창을 필요로 하는 대상이나 행동, 사상에 대한 문서입니다.
이 문서는 우리들이 반드시 죽창을 들어 찔러야 하는 특정 대상, 해결책은 오로지 죽창뿐인 인물을 가리키고 있습니다.
죽창 앞에선 너도 한 방 나도 한 방 죽창... 주욱창을 가져와라...

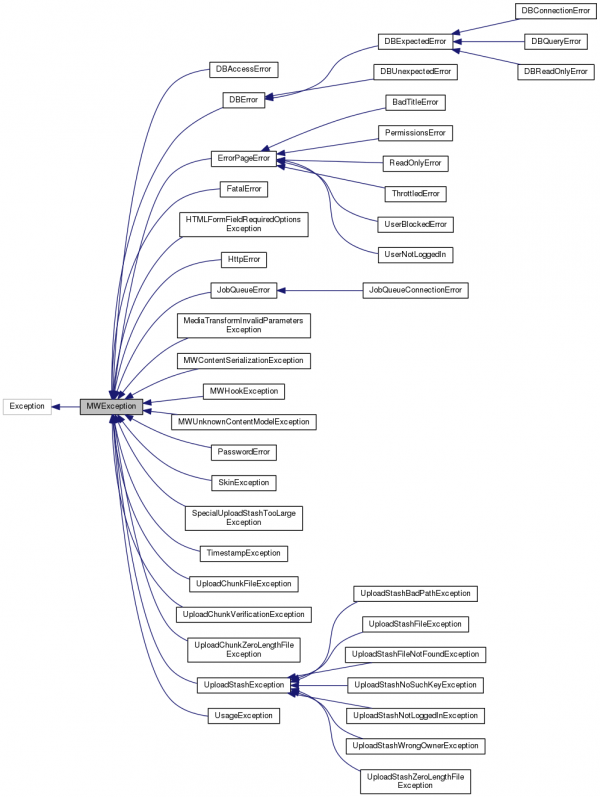
DB 접근에 실패했다 -> MWException

DB 갱신, 연결, 쿼리에 실패했다 -> MWException

유저 권한 등의 문제가 발생했다 -> MWException

뭔가 꼬였다 -> MWException

고추가 간지럽다 -> MWException

ㄴㅋㅋㅋㅋㅋ

서버와 시차가 맞지 않는다 -> MWException

심심해서 서버가 터지고 싶다 -> MWExpection

화장실 갔다 왔다 -> MWExpection


개요

서버폭주가 원인 일 수 있다.

혹은 "MWException" 강조한 거 보면 뭔가 잘못 건드린 게 아닐까 싶다.

역사

  • 2015년 11월 19일에 터졌다.
  • 2017년 1월 17일에 또 터졌다.
  • 2017년 3월 27일 오전에 상큼하게 또 이런 문구가 나타났다.
  • 2018년 7월 24일 또 으썸한 오류가 터지셨다
  • 2018.7.29. 오후 1시 50분경 또 터짐.
  • 2018 08 08 오후 10시 30분쯤 접속하니 터져있었다.하지만 금방 고쳐진듯하다
  • 2018 8 17 또터졌다.
  • 요즘은 툭 하면 자주 터지는 듯 하다. 그리고 다시 원상태로 돌아오고... 왜 이러냐..? 잊을만 하면 나타남.
  • 2019 1 10 또 터졌다
  • 2019 2월 6일 터졌다.
  • 2019 2월 12일 또 터졌다.
  • 2019 4월 5일 또 터졌다.
  • 2019 5월 13일 또 터졌다.
  • 2019 5월 14일 씨발.
  • 2019 8월 24일 이젠 잊을 만 하면 터지네. ㅂㅅ.
  • 2019 9월 29일에 또 터짐 시발
  • 2019년 11월 3일에 또 터짐 ㅅㅂ
  • 2019년 12월 28일 아까 터짐 ㅂㅅ
  • 2020/1/10또 터짐 ㅅㅂ 잊을만하면 터지네
  • 2020년 1월 15일 오후 7시 30분을 전후로 터진다. 헬시위키 김유식 왜 서버관리 안 하냐.
  • 2020년 2월 29일 오후 9시 45분경 터졌다
  • 2020년 6월 24일 오전 9시 20분경 터졌다
  • 2020년 8월 14일 오전 9시 30분경 터졌다
  • 2020년 9월 5일 오전 9시 터졌다
  • 2020년 10월 21일 오후 5시 30분경 터졌다
  • 2021년 11월 19일 또 터짐
  • 2021년 1월 28일 오후 2시 50분경 터졌다
  • 2021년 5월 6일 오전 1시 터졌다
  • 2021년 7월 27일 터졌다
  • 2021년 8월 19일 방금 또 터졌다
  • 2022년 3월 31일 4시 50분경에 또 터졌다. 서버 샀쥬?
  • 2022년 9월 21일 7시 30분경 터졌다.

네티즌 의견

퍼어어어어엉엉

인줄 알았는데 금방 복구가 되었다. 누가 고쳤지?

방금 3초동안 터졌다.뭐냐?

지 꼴리는 대로 터지는게 맞는듯하다

아 시발 롤 문서 편집하는데 터졌네 진짜 윾식아 일 안하냐

아니 시발 브베 볼려는데 왜 안보임ㅋㅋㅋㅋㅋ

롤백하려는데 그때 터지냐 병신위키

아 시발 고길동부처님 문서 가야되는데 썅!

2023년 10월 6일 좆같은 내부오류가 드디어 해결된다. 쎆쓰1!!!!